NEWS
2025.12.25 / NEWS
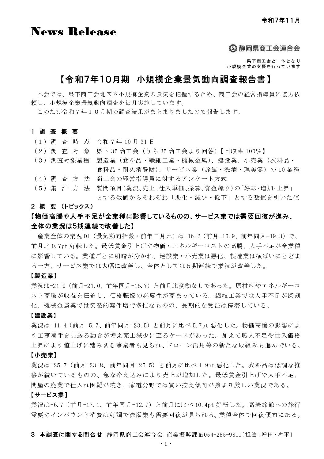
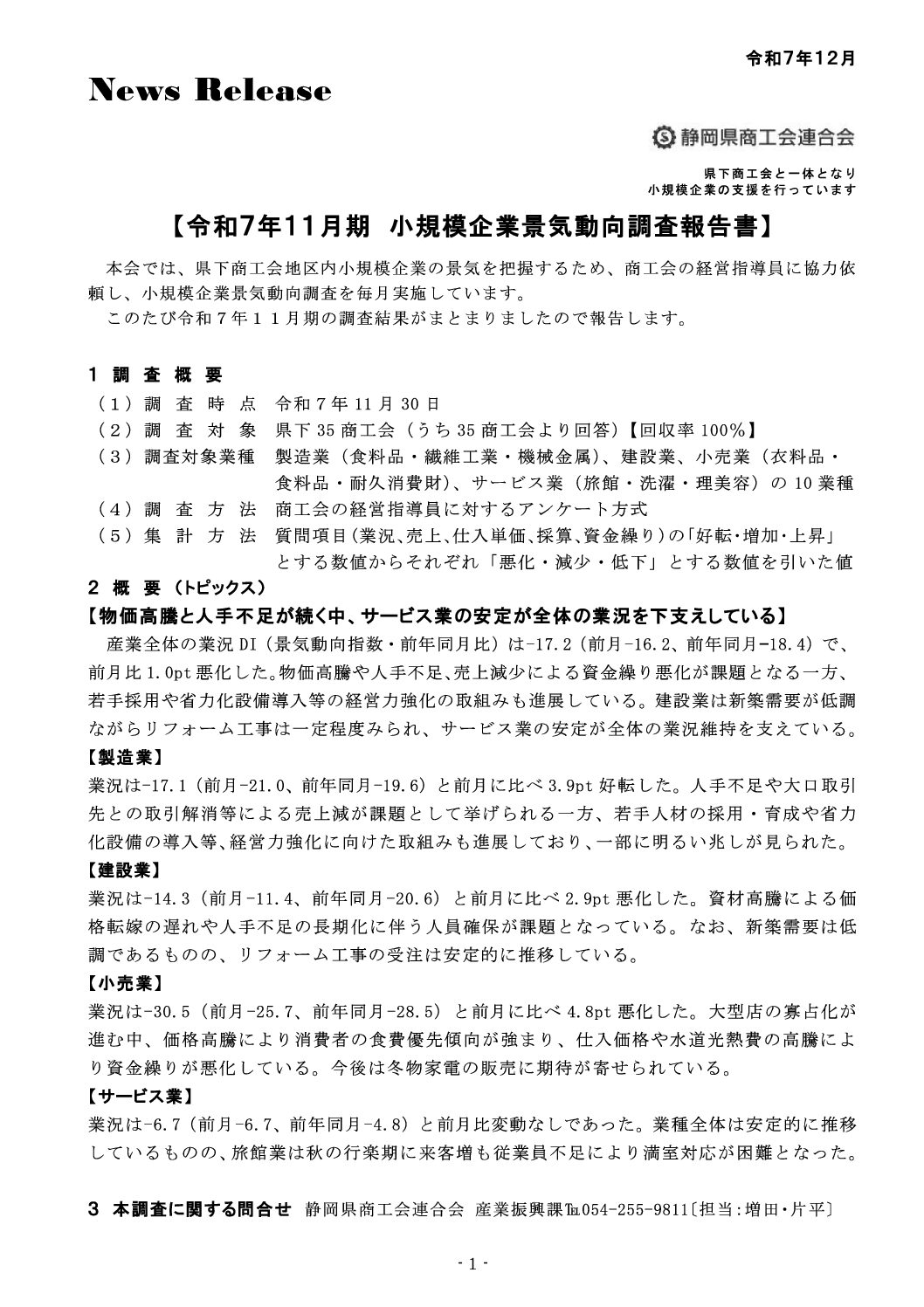
令和7年10月・11月期景気動向調査について
Warning: Undefined array key "file" in /home/kksho/kksho.jp/public_html/kksho_cms/wp-includes/media.php on line 1774
Warning: Undefined array key "file" in /home/kksho/kksho.jp/public_html/kksho_cms/wp-includes/media.php on line 1774


↑↑↑↑↑
詳細はこちらから
