kikugawa-city commercial and industrial association
菊川市商工会が運営する SNS公式アカウント
営業時間/8:30〜17:15 月曜日〜金曜日
0537-36-2241
新着NEWS
商工会について
商工会のあらまし
商工会の事業内容
事業所紹介
菊川ブランド
入会のご案内
お問い合わせ
菊川市商工会が運営する SNS公式アカウント
営業時間/8:30〜17:15 月曜日〜金曜日
0537-36-2241
NEWS
2025.11.10 /
NEWS
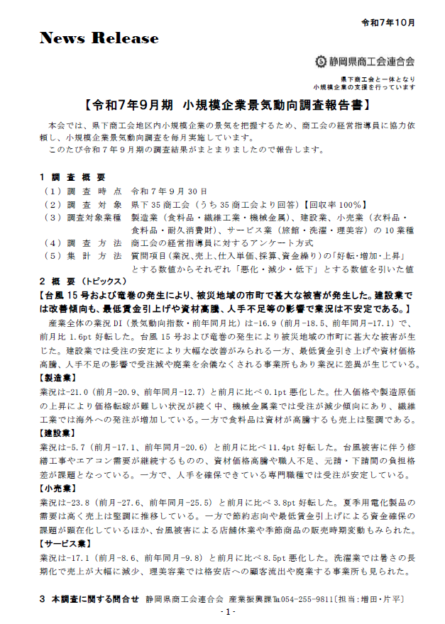
令和7年9月期景気動向調査について
令和7年9月景気動向報告書
↑↑↑↑
詳細はこちらから
< 前の記事へ
次の記事へ >
PAGE
TOP